关注我们:

搜索
查看: 1266|回复: 4

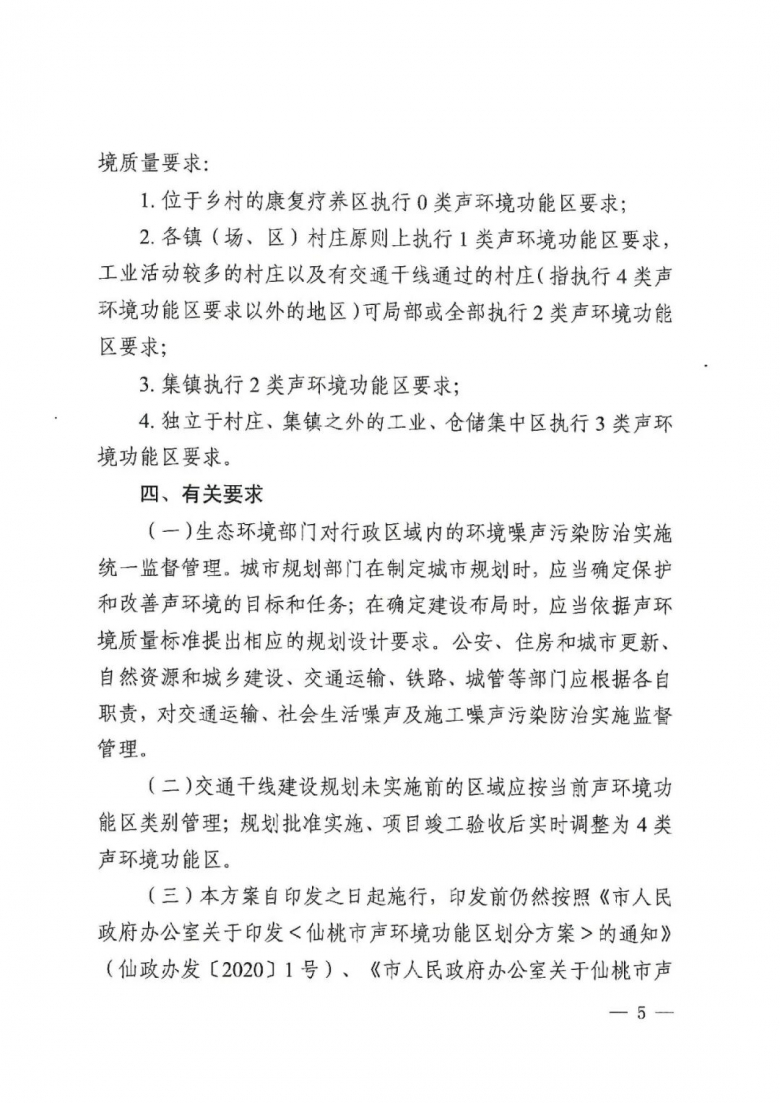
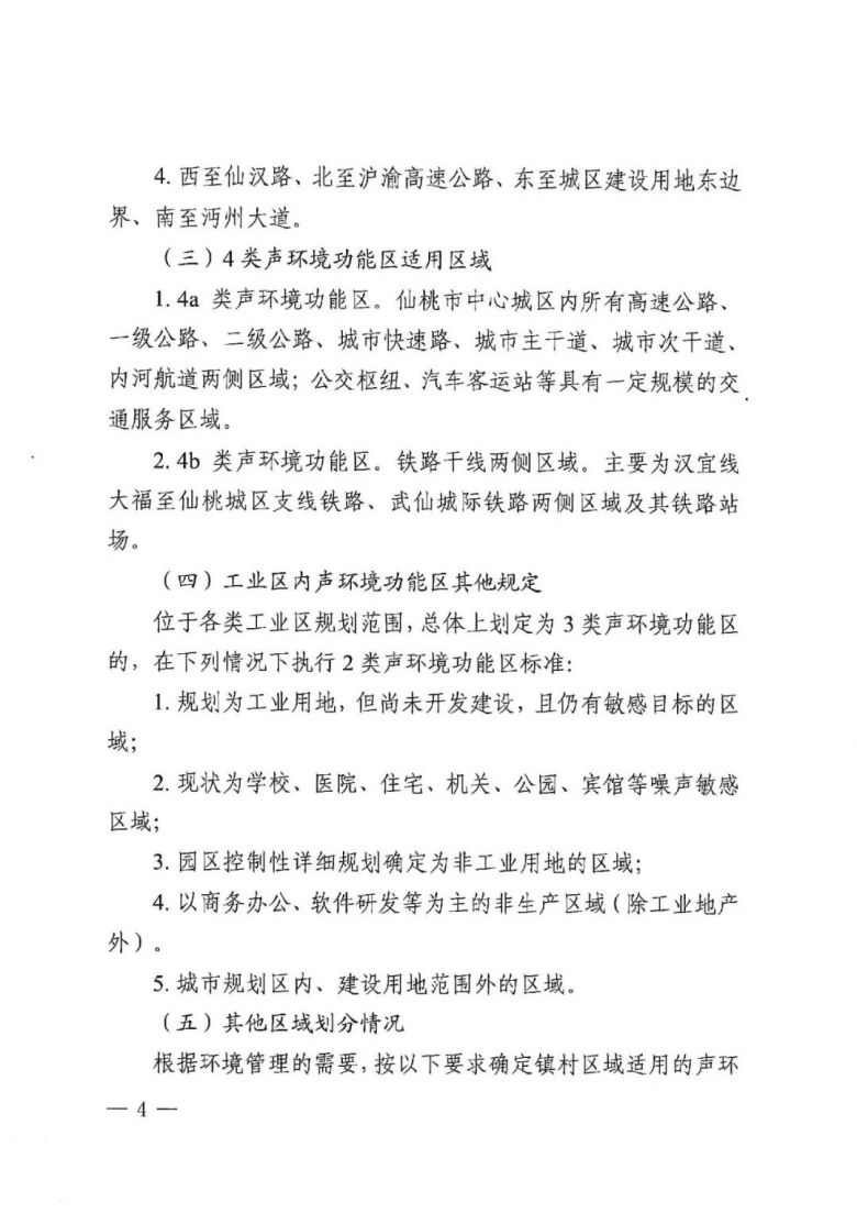
[关注仙桃] 仙桃中心城区这类功能区划分定了!

[复制链接]
发表于 2026-3-24 07:47:44 | 显示全部楼层 |阅读模式 | 来自湖北


074658qgq8o0qo6xoop026.jpeg
074659btuu7ncnusu1z5b3.jpeg
074659l1uafczrtr6cg4am.jpeg
074659trcuzeuur6ecuxxt.jpeg
074659hcjbclyxcwuxjy48.jpeg
074700kphzqv5ooe25thqp.jpeg


来源:仙桃市生态环境局


发表于 2026-3-24 15:01:31 来自手机 | 显示全部楼层 | 来自湖北
只知道发文,哪个部门执行监管?监管不力谁来处罚??来自: Android客户端
回复 2 0

使用道具 举报

发表于 2026-3-24 16:46:27 来自手机 | 显示全部楼层 | 来自湖北
反正我是通知到位了的,落不落实是你们的事,到时候不扯我头上来了来自: Android客户端
回复 2 0

使用道具 举报

发表于 2026-3-24 17:42:40 来自手机 | 显示全部楼层 | 来自湖北
4a区延绵几公里全员高大上小区楼盘,学校,超牛!
还有一大群支持古城市中心玩快速路,持续加强 4a区火力的,俺表示:超服Y!来自: Android客户端
回复 2 0

使用道具 举报

发表于 2026-3-25 09:09:30 来自手机 | 显示全部楼层 | 来自广东
没有人搞个示意图,这样更加直观一点吗?来自: Android客户端
回复 1 0

使用道具 举报

您需要登录后才可以回帖 登录 | 立即注册

本版积分规则

论坛说明:本页面所涉内容为用户自主发表并上传,所产生的一切法律责任及后果,均由用户自行承担,本网站仅提供存储服务。如存在侵权问题,请权利人与本网站联系!客服电话:0728-3319567

Archiver|手机版|小黑屋| ( 鄂ICP备12003601号-5 ) 鄂公网安备42900402000130

Powered by 湖北新领域文化传媒有限公司 法律顾问:湖北为维律师事务所 冯兵律师

网络经济主体信息
快速回复 返回顶部 返回列表