关注我们:

搜索
查看: 1543|回复: 24

[网友爆料] 武张高铁疑似出炉,仙洪监接华容石首澧县

[复制链接]
发表于 2026-2-5 22:14:55 来自手机 | 显示全部楼层 |阅读模式 | 来自广东
根据石首的最新招标信息,武张高铁线路疑似出炉,仙洪监接华容,然后共用荆岳的华容到石首段,然后从石首去澧县。

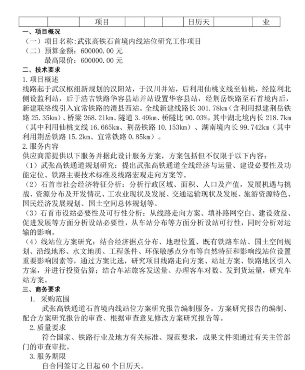
一、项目概况。
(一)项目名称:武张高铁石首境内线站位研究工作项目。                  
(二)预算金额:600000.00元最高限价:600000.00元。                                
二、技术要求1.项目概述线路起于武汉枢纽新规划的汉阳站,于汉川并站,后利用仙桃支线至仙桃,经监利北侧设监利站,后于浩吉铁路华容县站并站设置华容县站,经荆岳铁路至石首境内后,新建联络线引入宜常铁路的澧县西站。全线新建线路长301.78km(含利用拟建荆岳铁路25.35km)、桥梁268.21km、隧道3.49km、桥隧比90.03%,其中湖北境内长218.7km(其中利用仙桃支线16.665km、荆岳铁路10.153km)、湖南境内长99.742km(其中利用荆岳铁路15.2km、宜常铁路0.85km)。
来自: iPhone客户端
 楼主| 发表于 2026-2-5 22:39:30 来自手机 | 显示全部楼层 | 来自广东
这个意思应该是汉阳站到仙桃大福站全程新建350时速的复线,然后利用现有大福的联络线引入仙桃站,这样子基本上就是全程350时速了,全程设置汉阳站、汉川站、仙桃站、洪湖北站、监利站、华容站、石首站、澧县西站,然后接入湖南的张石澧高铁来自: iPhone客户端
回复

使用道具 举报

发表于 2026-2-6 09:35:42 | 显示全部楼层 | 来自湖北
江汉平原---石首方案.jpg
回复

使用道具 举报

发表于 2026-2-6 09:39:58 | 显示全部楼层 | 来自湖北
荆州武张招标.png
与荆州招标方案有出入啊

回复

使用道具 举报

 楼主| 发表于 2026-2-6 09:57:44 来自手机 | 显示全部楼层 | 来自广东
荆州的应该是江陵公安过江方案,石首的应该是省里和国铁力推的方案,尽量利用现有的铁路规划,这条线路其实只有石首到澧县段是新增的,石首到华容段属于荆岳高铁,仙洪监铁路和监利至华容铁路也早就有规划了,监利华容公铁两用长江大桥也早就进了国家规划
20260206095442front1_0_464534_FsOA3jsYpanpPqwmcG_ZvJTioFu3.jpg
20260206095442front1_0_464534_FouUqvE5OIeRHcNoPVXpyeUZzZMf.jpg
来自: iPhone客户端
回复 1 0

使用道具 举报

发表于 2026-2-6 10:15:13 来自手机 | 显示全部楼层 | 来自湖北
小KK 发表于 2026-2-5 22:39
这个意思应该是汉阳站到仙桃大福站全程新建350时速的复线,然后利用现有大福的联络线引入仙桃站,这样子基 ...

如果新建汉阳站到仙桃站就不可能有汉川站,倒是有可能建蔡甸站。汉川站太多了,有汉宜天屿湖的马口站就不会给汉川再开口子。来自: Android客户端
回复 1 0

使用道具 举报

 楼主| 发表于 2026-2-6 10:30:43 来自手机 | 显示全部楼层 | 来自广东
zg_ww 发表于 2026-2-6 10:15
如果新建汉阳站到仙桃站就不可能有汉川站,倒是有可能建蔡甸站。汉川站太多了,有汉宜天屿湖的马口站就不 ...

新建的350时速复线是和现在的汉宜段并行的,汉川就是和现在马口的汉川站并站,不是新增一个火车站,并且武贵后续是要和沿江高铁联通的,为了不用换向,武贵转沿江方向所有过路车停的将是天河站和汉口站,只有始发终到车才停汉阳站
20260206102559front1_0_464534_Fm343WLTrQGgNakwiizMsV8xqlM-.jpg
来自: iPhone客户端
回复

使用道具 举报

发表于 2026-2-6 11:36:59 来自手机 | 显示全部楼层 | 来自湖北
人家武汉规模了蔡甸站,汉阳蔡甸仙桃设站!来自: Android客户端
回复 1 0

使用道具 举报

发表于 2026-2-6 13:07:31 来自手机 | 显示全部楼层 | 来自广东
小KK 发表于 2026-2-5 22:39
这个意思应该是汉阳站到仙桃大福站全程新建350时速的复线,然后利用现有大福的联络线引入仙桃站,这样子基 ...

估计是这样的,毕竟华容的公铁两用大桥已经走了很多流程,开工指日可待。来自: Android客户端
回复

使用道具 举报

发表于 2026-2-6 13:13:23 来自手机 | 显示全部楼层 | 来自广东
碎大石 发表于 2026-2-6 09:39
与荆州招标方案有出入啊

荆州为了链接澧县煞费苦心,两次三次跨越长江来自: Android客户端
回复

使用道具 举报

发表于 2026-2-6 14:39:35 | 显示全部楼层 | 来自湖北
石首是荆州代管,搞不懂一个地区搞几个规划方案,是嫌钱多吗?
回复

使用道具 举报

 楼主| 发表于 2026-2-6 15:20:52 来自手机 | 显示全部楼层 | 来自广东
碎大石 发表于 2026-2-6 14:39
石首是荆州代管,搞不懂一个地区搞几个规划方案,是嫌钱多吗?

因为要有比选方案吧,仙洪监的延长线有江陵公安澧县和石首澧县两条比选方案,肯定都要先做研究规划,然后省里和国铁确定最后的方案看选哪一条来自: iPhone客户端
回复

使用道具 举报

发表于 2026-2-6 15:59:37 来自手机 | 显示全部楼层 | 来自广东
碎大石 发表于 2026-2-6 14:39
石首是荆州代管,搞不懂一个地区搞几个规划方案,是嫌钱多吗?

如果与决策相背离,对自己不利的会重新搞方案论证。来自: Android客户端
回复

使用道具 举报

发表于 2026-2-6 16:08:57 | 显示全部楼层 | 来自湖北
小KK 发表于 2026-2-6 15:20
因为要有比选方案吧,仙洪监的延长线有江陵公安澧县和石首澧县两条比选方案,肯定都要先做研究规划,然后 ...

省级水果湖主推仙潜公澧方案啊
回复

使用道具 举报

发表于 2026-2-6 16:09:08 | 显示全部楼层 | 来自湖北
阿贤 发表于 2026-2-6 15:59
如果与决策相背离,对自己不利的会重新搞方案论证。

省级水果湖主推仙潜公澧方案啊
回复 1 0

使用道具 举报

发表于 2026-2-6 17:29:31 来自手机 | 显示全部楼层 | 来自广东
碎大石 发表于 2026-2-6 16:09
省级水果湖主推仙潜公澧方案啊

过江通道还得华容长江大桥来自: Android客户端
回复

使用道具 举报

发表于 2026-2-6 18:06:44 来自手机 | 显示全部楼层 | 来自湖北
zg_ww 发表于 2026-2-6 10:15
如果新建汉阳站到仙桃站就不可能有汉川站,倒是有可能建蔡甸站。汉川站太多了,有汉宜天屿湖的马口站就不 ...

汉川设站一是方便汉川人往云贵方向,二是增加客流量,应当支持。来自: Android客户端
回复

使用道具 举报

发表于 2026-2-6 18:28:04 来自手机 | 显示全部楼层 | 来自上海
小KK 发表于 2026-2-5 22:39
这个意思应该是汉阳站到仙桃大福站全程新建350时速的复线,然后利用现有大福的联络线引入仙桃站,这样子基 ...

别忘了蔡甸区来自: Android客户端
回复

使用道具 举报

发表于 2026-2-6 18:36:07 来自手机 | 显示全部楼层 | 来自上海
小KK 发表于 2026-2-5 22:39
这个意思应该是汉阳站到仙桃大福站全程新建350时速的复线,然后利用现有大福的联络线引入仙桃站,这样子基 ...

汉宜铁路是汉口站引出,武张是新汉阳站引出,虽说是复线,两条钱直线相隔约20公里左在。但铁路性质不一样,一条是250,一条是350,武张仙洪监石公澧从新汉阳站引出是350,必须要经察甸,路过汉川北工业园,经仙洪监过江至石首。个人见解。来自: Android客户端
回复

使用道具 举报

发表于 2026-2-6 19:47:17 来自手机 | 显示全部楼层 | 来自广东


核心走向:中线方案(首选方案)

目前湖北省级层面和沿线城市重点推进的路线是“武汉—仙桃—洪湖—监利—华容—澧县—张家界” 。

起点: 武汉枢纽新汉阳站(也称武汉西站) 。

湖北段: 从新汉阳站出发,经汉川(并站)、仙桃、洪湖、监利。

跨省段: 经华容(湖南),利用或改造部分既有线,接入石首。

终点衔接: 在澧县西站接入呼南高铁(宜常高铁),随后经慈利至张家界西站 。来自: Android客户端
回复

使用道具 举报

您需要登录后才可以回帖 登录 | 立即注册

本版积分规则

论坛说明:本页面所涉内容为用户自主发表并上传,所产生的一切法律责任及后果,均由用户自行承担,本网站仅提供存储服务。如存在侵权问题,请权利人与本网站联系!客服电话:0728-3319567

Archiver|手机版|小黑屋| ( 鄂ICP备12003601号-5 ) 鄂公网安备42900402000130

Powered by 湖北新领域文化传媒有限公司 法律顾问:湖北为维律师事务所 冯兵律师

网络经济主体信息
快速回复 返回顶部 返回列表